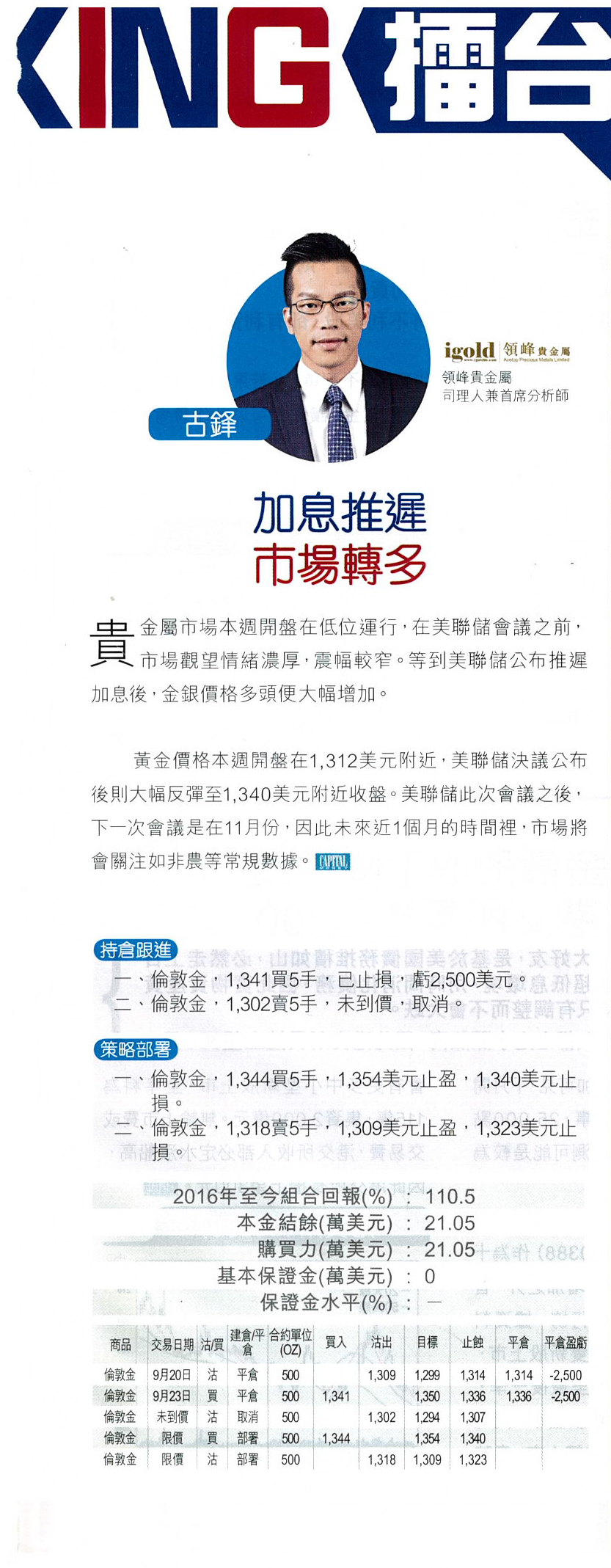
贵金属市场本周开盘在低位运行,在美联储会议之前,市场观望情绪浓厚,震幅较窄。等到美联储公布推迟加息之后,金银价格多头便大幅增加。黄金价格本周开盘在1312美元附近,美联储决议公布后则大幅反弹至1340美元附近收盘。美联储此次会议之后,下一次会议是在11月份,因此未来近一个月的时间里,市场将会关注如非农等常规数据。
持仓跟进:
一、伦敦金,1341买5手,已止损,亏2500美元。
二、伦敦金,1302卖5手,未到价,取消。
策略部署:
一、伦敦金,1344买5手,1354美元止盈,1340美元止损。
二、伦敦金,1318卖5手,1309美元止盈,1323美元止损。
贵金属市场本周开盘在低位运行,在美联储会议之前,市场观望情绪浓厚,震幅较窄。等到美联储公布推迟加息之后,金银价格多头便大幅增加。黄金价格本周开盘在1312美元附近,美联储决议公布后则大幅反弹至1340美元附近收盘。美联储此次会议之后,下一次会议是在11月份,因此未来近一个月的时间里,市场将会关注如非农等常规数据。
持仓跟进:
一、伦敦金,1341买5手,已止损,亏2500美元。
二、伦敦金,1302卖5手,未到价,取消。
策略部署:
一、伦敦金,1344买5手,1354美元止盈,1340美元止损。
二、伦敦金,1318卖5手,1309美元止盈,1323美元止损。
当阁下进入领峰贵金属有限公司网站,即表示自愿接受以下免责条款:
本网站的内容并不打算向用户提供买卖任何投资工具或产品之意见,或任何财务、法律、会计或税务建议, 因此不应予以倚赖。 阅读更多
下一篇: 观望浓厚 市场回调