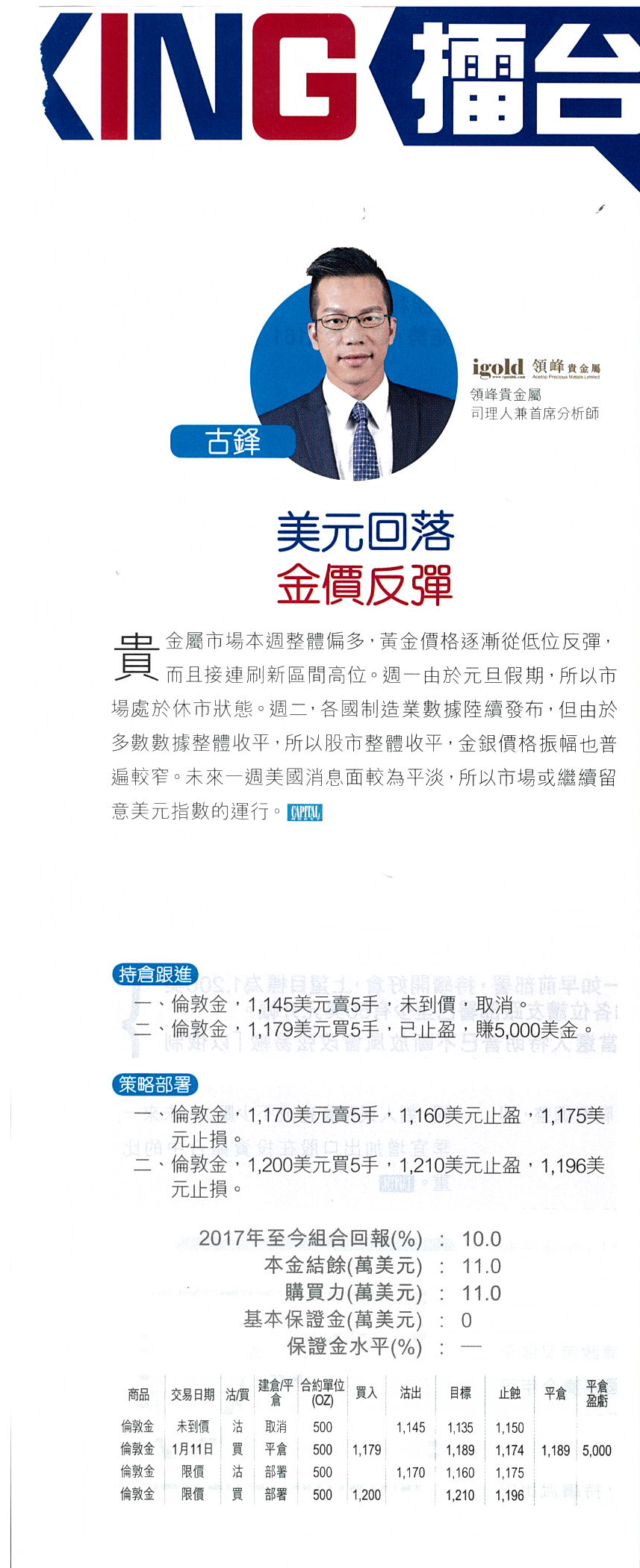
贵金属市场本周整体偏多,黄金价格逐渐从低位反弹,而且接连刷新区间高位。周一由于元旦假期,所以市场处于休市状态。周二,各国制造业数据陆续发布,但由于多数数据整体收平,所以股市整体收平,金银价格振幅也普遍较窄。未来一周美国消息面较为平淡,所以市场或继续留意美元指数的运行。
持仓跟进:
一、伦敦金,1145美元卖5手,未到价,取消。
二、伦敦金,1179美元买5手,已止盈,赚5000美金。
策略部署:
一、伦敦金,1170美元卖5手,1160美元止盈,1175美元止损。
二、伦敦金,1200美元买5手,1210美元止盈,1196美元止损。
贵金属市场本周整体偏多,黄金价格逐渐从低位反弹,而且接连刷新区间高位。周一由于元旦假期,所以市场处于休市状态。周二,各国制造业数据陆续发布,但由于多数数据整体收平,所以股市整体收平,金银价格振幅也普遍较窄。未来一周美国消息面较为平淡,所以市场或继续留意美元指数的运行。
持仓跟进:
一、伦敦金,1145美元卖5手,未到价,取消。
二、伦敦金,1179美元买5手,已止盈,赚5000美金。
策略部署:
一、伦敦金,1170美元卖5手,1160美元止盈,1175美元止损。
二、伦敦金,1200美元买5手,1210美元止盈,1196美元止损。
当阁下进入领峰贵金属有限公司网站,即表示自愿接受以下免责条款:
本网站的内容并不打算向用户提供买卖任何投资工具或产品之意见,或任何财务、法律、会计或税务建议, 因此不应予以倚赖。 阅读更多
下一篇: 2017黄金开门红